鲍威 孙晓哲 吴嘉琦|解构产教融合育人中企业深度参与的制约因素——基于AI大语言模型的混合研究
鲍威 孙晓哲 吴嘉琦 发布时间: 2026-02-20 访问次数: 12
摘 要:产教融合育人机制是缓解高等教育人才供需失配矛盾的关键。基于AI大语言模型混合研究,系统分析企业参与产教融合育人现状及其制约因素。研究发现,当前我国产教融合育人面临“产冷教热”与“合而不深”的结构性矛盾。质性文本分析显示,教研产出滞后、制度赋权失衡、激励机制不足、信息资源阻滞是制约企业深度参与育人的核心因素。定量分析印证上述四大制约因素对产教融合育人深度形成显著冷却效应。对此,要通过打破人才评价体系桎梏、明晰企业育人权责边界、构建多元激励机制等,强化企业参与育人的积极性,激发产教融合活力。
关键词:产教融合育人;产冷教热;制约因素;AI大语言模型
一、问题的提出
(一)研究背景
高等教育人才供需失配成为制约人力资本效能释放与产业转型升级的关键瓶颈。在此背景下,产教融合育人作为促进高等教育与产业需求精准对接的核心路径,通过校企深度协同,有效突破传统人才培养范式的局限,强化理论与实践的紧密融合,培养更具竞争力和适应性的高质量专业人才。正如创新经济学学者弗里曼(Freeman C)所言,企业是技术变革的场所,也是与高校合作生成和传播知识的积极参与者,在国家创新系统中发挥着核心作用。
为缓解人才供需失配矛盾,近年来党和政府明确要求提高企业参与办学,健全多元化办学体制,形成教育和产业统筹融合、良性互动的发展格局。然而,现实中产教融合育人却面临“产冷教热”系统性失衡。鉴于此,明晰并破解企业参与育人的深层障碍,已成为深化产教融合育人的关键。为此,亟需开展系统性的理论阐释与实证观测,厘清企业深度参与育人的必要性及制约因素,为破解现实困境提供科学依据。
(二)企业深度参与产教融合育人必要性的理论阐释与实践价值
1. 理论阐释。产教融合育人的内在逻辑源于高等教育与产业需求精准适配的迫切诉求。随着经济社会发展对高等教育适切性的要求提升,传统教育模式因偏重理论知识传授、教师产业实践经验匮乏、学生实践技能薄弱等问题,遭遇社会广泛质疑。上述局限加剧了高校人才培养与产业需求间的结构性矛盾。对此,国内外学者借助跨越边界理论与资源基础理论,构建了产教融合育人的驱动框架,强调通过化解组织间壁垒、有效整合双方优势资源,以重塑协同育人体系。
跨越边界理论从组织互嵌视角为企业参与人才培养的可能性提供了解释框架。该理论认为,边界是组织专业属性和社会分工范围的界限。作为组织存在根基,边界确立了跨组织资源交换的空间范围,但同时也成为阻碍资源流动的障碍。为适应外部环境的变化,跨越边界成为组织获取资源的必然趋势。对此,塔什曼(Tushman M L)等提出“跨越边界者”(Boundary Spanning Individuals)理论概念,阐明了组织间协作的核心机制。跨越边界者不仅处于组织内部沟通枢纽的中心,同时与组织外部保持高频互动,能有效促进组织间信息与资源流动。在此基础上,斯塔(Star S L)等提出补充性概念“边界载体”(Boundary Objects)。他们强调,实体化的边界载体作为中介工具,具有协调跨组织目标差异的功能,其兼具可塑性与稳健性,能够被不同组织的认知框架共享并推进协作。此外,相关研究通过荷兰师范教育案例研究发现,在师范学院学生的专业实习中,学生实习教师、专任教师和学校管理者等主体兼具多重身份,通过实践维持跨组织互动的持续性。该成果拓展了跨越边界者的主体内涵,赋予该理论更为广泛的实践意义。
根据跨越边界理论,高校和企业的知识类型、组织文化存在明显差异。这种异质性也是校企合作需跨越边界的原因所在。产教融合育人运行机制主要包括两大要素:其一是构建兼具可塑性与稳健性的实体化边界载体。具体依托实践基地、技术创新平台等载体,以实现校企资源整合,促进知识转移;其二是充分发挥跨越边界者的桥梁作用,通过拥有丰富实践经验的行业导师与具备科研优势的学术导师形成协同育人机制,推进教育场域和产业场域的联结,促进信息、知识、技术的充分互动,并提升科研成果转化效率。该双重机制在加拿大产业联络办公室的实践中得到充分印证。该机构通过建立标准化协议、共享数据平台等边界载体,并配置具有产学双重从业经历的专业人员作为跨越边界者,有效协调学术界、产业界与政府之间的文化矛盾与利益冲突,推动科研成果转化,实现多方共赢。
资源基础理论则为企业育人参与的资源诉求提供了理论性解读。由瑞典经济学者沃纳菲尔特(Wernerfelt B)提出的该理论强调,资源的异质性是企业组织获取竞争优势的基础。此后,美国管理学者巴尼(Barney J)丰富了该理论的发展,他强调只有具备价值性、稀缺性、难以模仿性和不可替代性特质的资源,才能带来持续的竞争优势。根据资源基础理论,高校以其高素质的人力资本、专业知识和技术资源,为企业提供了无法通过一般市场交易获得的战略性资源,这也是企业参与产教融合育人的驱动力所在。瑞典研究团队通过对工程博士产学联合培养项目的分析发现,获取前沿知识、提高研发能力、储备专业人才是企业参与协同育人的主要动机。然而不容忽视的是,资源在跨组织流动时会产生交易成本,资源互补优势的转化需要系统的制度设计。挪威产学合作项目的实践案例表明,企业需通过识别机制、合作科研设施投入、有效治理机制等制度设计,才能实现校企间的资源优势互补,形成可持续性竞争力。
2. 实践价值。大量研究还从提升学生就业能力、推动社会资本积累、驱动高校组织变革方面,揭示了产教融合育人的实践成效。
首先,企业通过跨场域实践有效提升学生就业能力。泛欧博士生联合培养项目表明,校企协同培养的博士生在科研能力、沟通协作、复杂问题解决和跨学科整合能力等方面表现卓越。此外,校企联合培养经历对于学生个人品质形塑具有积极作用。美国高校石油工程专业的课程案例表明,业界参与教学,不仅强化学生对企业社会责任的理解、帮助学生更为全面把握行业前沿,还为其职业生涯规划奠定基础。
其次,企业参与有利于校企双方构建合作网络,积累社会资本。瑞典研究发现,拥有校企协同培养经历的工程博士生能够借助学术资源和产业资源,拓展发展平台,兼具学界与业界的融入优势。此外,企业通过聘用联合培养的毕业生,在获得具有学术网络嵌入性人力资本的同时,与毕业生学术导师建立稳定合作关系,拓宽了企业人力资本获取渠道。产教融合过程中建立的校企信任关系,也通过信任传递机制,降低了合作沟通中的交易成本和信息不对称风险,促进双方建立长期稳定的合作关系。
最后,企业参与有效弥合高校实践资源不足的缺陷,推动高校实现组织变革以适应社会经济发展需求。瑞典工程博士培养项目采用工学结合模式,实现理论知识与产业实践的深度融合,促进了高校学术研究与产业发展前沿需求间的深度耦合。企业参与人才培养,能有效促进高校课程体系的前沿性,提高教学内容与行业需求之间的契合度。不仅如此,企业在高校人才培养方案、研究课题选定、学生实习实践、毕业论文设计等教学环节中的积极参与,能提供真实的职业场景,有效弥补高校精准把握产业界需求能力不足、实践资源匮乏、教师产业实践经验欠缺等局限。
(三)企业深度参与产教融合育人的制约因素
尽管产教融合育人的实践效益已得到充分验证,但一系列研究指出,利益分配矛盾、组织文化差异、资源投入风险不对称等问题,构成企业参与产教融合育人的多重障碍。
其一,校企由于知识产权界定不明产生利益分配纠纷。高校遵循开放科学原则,强调通过成果开放共享以获取学术声望,而企业则偏好以知识保密策略形成利益垄断性。产权界定的模糊性引发利益分配不均,阻碍企业对协同育人的深度投入。
其二,校企间组织文化差异显著。双方最为突出的矛盾表现为价值目标差异。高校注重长期知识创造与人才培养,而企业追求短期经济效益,这种根本性分歧导致研究周期和目标设定对立。价值目标差异还表现为校企间学术导向与市场导向的评价标准分歧。该分歧制约了产教融合育人中以行业导师、学术导师为代表的跨越边界者协调作用的发挥,妨碍资源共享。
其三,校企间资源投入的风险结构不对称性明显。产教融合育人过程中,相较于高校面临的声誉风险,企业需要承受更为复杂的风险。这包括前期投入无法回收的沉没成本风险、企业研发人员精力分散带来的机会成本增量、校企合作成果未达到预期造成的声誉损失等。这种风险结构的不对称削弱了企业参与产教融合育人的积极性。
(四)研究评述与问题设定
上述对既有研究的系统梳理,厘清了该领域可拓展方向。首先,在研究视角方面,既有研究多囿于高校或学生的供给方视角,将企业视为被动的政策响应者,忽略了企业作为主动决策者的内在动机和行为逻辑,难以揭示“产冷”现象底层的制约因素。其次,在研究方法方面,部分研究尝试基于企业质性访谈进行逻辑归因,但过度依赖人工编码,且缺乏定量分析的验证,难以实现研究结论的三角验证,存在研究者主观判断的局限性。
鉴于此,本研究聚焦国家重大战略急需的工程领域人才培养,综合运用传统人工质性编码与AI大语言模型技术对企业调查开放题进行文本分析,并使用量化分析开展三角验证,以提高研究结果的精准性。本研究力图探究的关键问题包括:其一,刻画企业参与产教融合育人现状与结构性特征;其二,探究企业深度参与产教融合育人的制约因素;其三,科学评估制约因素对企业协同育人的抑制效应。本研究的边际学术贡献为:其一,综合跨越边界理论、资源基础理论,为“产冷教热”现象的内在机制提供学理性阐释;其二,运用混合研究,深度揭示企业参与产教融合育人的制约因素;其三,创新性地探索AI技术在教育研究领域的应用,利用大语言模型分析开放题文本,克服传统人工文本分析的主观性局限,提高结论的精准性和客观性。
二、研究设计
(一)数据来源
本研究数据来源于课题组2024年实施的“全国工程专业学位研究生培养合作企业调查”(以下简称“企业调查”)。该调查覆盖893家企业,涉及航空航天、信息技术、新能源等多个产业领域。
企业调查问卷除结构化题项(包括企业基本信息、产教融合育人各环节企业参与信息等)之外,设置自主作答开放题“根据观察,您认为工程专业学位研究生培养存在的问题及改进建议”,以期获取企业对工程研究生教育的多维评价。依据作答有效性和主题相关性的双重筛选,最终获取有效开放题文本194条。经确认,与总调查样本分布一致。此外,课题组选取国有电子信息头部企业相关人员开展深度访谈,为开放题文本分析提供佐证溯因。访谈对象包括该企业高层负责人、研发部门负责人、人力资源部门负责人、行业导师总计4人,累计访谈时长6.5小时,形成近5万字文本。
(二)研究方法
本研究开展混合研究,包括运用人工编码与AI大语言模型对企业调查开放题进行文本分析,并结合量化分析进行三角验证,具体分析流程见图1。

第一步,基于文本分析归纳企业参与产教融合育人的制约因素。以企业调查开放题文本为分析素材。相比于封闭式、结构化观测题项,开放题优势在于:一是灵活性,受访者可自由表达其想法,不拘泥于事先设定的结构化选项;二是全面性,允许调查对象详细作答,不限回答深度,为研究提供全面理解;三是开放性,不通过预设的结构化选项干扰受访者推理思路,也避免引导受访者注意力而改变个体思考过程。
文本分析通过人工编码和AI大语言模型进行交互验证。人工编码过程中,研究人员严格遵守中立原则:两位研究人员独立对开放题原始语料进行初始概念提取,通过类属分析构建子范畴,最后进行归纳、整合,确定制约因素命名。
为降低人工编码的主观性偏差,本研究引入AI大语言模型进行辅助分析,旨在有效提升质性分析的客观性与科学性。具体操作步骤:①数据整理:将清洗后开放题原始文本转为可处理的标准化格式;②机器学习准备:将代表性质性研究方法、文献输入大语言模型,使其充分理解质性研究的严谨规范;③结构化提示词设计:通过设定角色、任务、方法等,增强DeepSeek等多个大语言模型对企业参与育人困境内涵及编码任务的精准理解;④AI编码实施:将处理后的开放题文本输入大语言模型,结合隐含狄利克雷分布(Latent Dirichlet Allocation)主题模型,实现自动化识别、分析与概念化编码;⑤交叉验证与优化:比对多种AI模型的编码结果,系统检验主题识别稳健性与概念命名一致性;⑥人工复核与调整:人工审查AI编码中存在的分歧,并反馈优化编码结果;⑦编码确立:经交互验证,最终形成“教研产出滞后”“制度赋权失衡”“激励机制不足”“信息资源阻滞”4个核心概念。
第二步,企业参与产教融合育人制约因素的定量赋值。将第一步编码结果转换为可用于定量分析的虚拟变量。具体赋值规则为:若某一企业开放题回答涉及其中一个因素,则赋值为1,反之则为0。
第三步,估计制约因素对产教融合育人深度的冷却效应。采用有序逻辑斯特回归模型检验企业参与产教融合育人制约因素的冷却效应。具体模型如下:

(三)变量定义
本研究因变量是产教融合育人深度。借鉴既有研究,结合数据可得性,从数量与质量两个维度,选取校企产学合作项目数、共建技术创新平台数、产学成果专利数、高校科研成果转化效率四大指标,通过主成分因子分析,构建表征产教融合育人深度的综合变量。根据因子得分数据分布将产教融合育人深度划分为“象征性合作”“浅度合作”“中度合作”“深度合作”4个有序等级。
本研究核心自变量是企业参与产教融合育人的制约因素。将开放题的质性编码结果转化为四个适用于定量分析的虚拟变量,并与企业调查相关观测题项数据整合,以增强测量的稳健性和全面性。具体而言,对正向评价的企业调查相关观测题项进行反向赋值后,与制约因素质性编码转换的虚拟变量分别进行Z值标准化,并通过主成分因子分析提取因子得分,作为四大制约因素的观测指标。
最后,为避免企业特征对估计结果的干扰,本研究将企业规模、企业性质、企业区域作为控制变量纳入模型中。具体变量及其操作化定义见表1。

三、实证分析
(一)企业参与产教融合育人现状及特征
我国产教融合育人虽成效初显,但深度合作仍显不足。从数量和质量来看,校企双方一年内开展合作项目、共建技术创新平台以及取得成果专利数在10个及以上的比例分别为23.2%、25.3%和21.1%。然而,仍有10.8%的企业未与高校开展产学项目,16.5%的企业未参与技术创新平台建设,16.0%的企业未实现成果专利转化。更为严峻的是,8.8%的企业在上述维度均未形成合作成果。
综合考察产教融合育人深度发现,校企合作面临“产冷教热”“合而不深”的现实困境。象征性合作(21.1%)与浅度合作(34.5%)比例超过1/2,中度合作比例占28.4%,深度合作比例仅占16.0%。
(二)企业参与产教融合育人的制约因素:基于人工与AI文本分析的交互验证
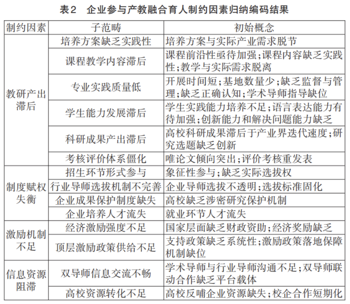
基于人工与AI大语言模型的交互验证,表2概括了开放题的归纳编码结果。分析显示,教研产出滞后、制度赋权失衡、激励机制不足、信息资源阻滞是企业参与产教融合育人的四大制约因素。

1. 教研产出滞后:高校教学科研多方位滞后于产业前沿发展需求。实现高校教学、科研与产业界前沿对接,是深化产教融合育人的关键路径。但分析显示,企业负责人普遍认为高校存在系统性滞后。
高校教学方面,首先课程教学内容更新滞后。作为连接学术逻辑与实践逻辑的边界载体,课程教学内容本应嵌入前沿技术知识与真实问题。然而,现实中企业负责人指出,高校课程教学“缺乏前沿性和应用性”“教学与实际需求脱离”,无法及时响应产业发展需求。其次,高校专业实践环节薄弱。高校不仅提供的“实习、实训等实践机会较少”,而且“对学生专业实践缺乏单独的考核评价”,加之专业实践中学术导师指导缺位,造成敷衍现象频发。最后,课程教学与专业实践环节的双重滞后,直接导致学生综合能力发展不足。企业普遍反映毕业生存在“实践能力不足,创新能力不足”“缺乏足够的创新和解决问题的能力”“理论基础还比较差”等问题。这些能力短板导致企业对高校人才供给效能产生信任赤字,参与育人的行为意愿迟滞。
高校科研方面,科研成果在技术前沿性和产出节奏上,普遍滞后于产业界技术迭代速度,难以及时输出支撑企业核心竞争力的关键技术方案。多家企业管理人员提及“高校很多研究成果研发周期远超行业技术的窗口期,如果我们一直等待高校就会造成错失市场机遇”。高校科研的滞后,降低了企业的预期收益,直接动摇其深度参与育人的意愿。
针对上述问题,分析发现高校评价体系缺乏兼具学术性与实践性的特征是根源所在。其一,毕业生考核指标单一固化,倾向于学术发表。拥有长年高校行业导师经历的企业研发人员指出,“很多学生毕业(学位论文)被要求做基础算法研究,(因为)这样好发期刊论文,达到毕业要求”“学校评价学生专业能力仍以学术论文为指标”。其二,高校教师人事评价体系过分强调论文发表数量和期刊等级。这种评价机制未能与企业突破关键技术攻关诉求建立共通标准,导致高校科研“研究选题缺乏创新性”,与产业前沿需求脱节,最终造成教育场域与产业领域深度对接的障碍。
2. 制度赋权失衡:企业参与产教融合育人的主体权益保障缺位。作为产教融合育人关键制度设计者,政府在相关政策中未能切实赋予企业育人主体权,导致企业从育人主体异化为被动执行者。当企业利益被忽视、被动裹挟到人才培养实践中,势必引致企业的主体性被削弱,从而降低其参与积极性。分析显示,我国产教融合育人普遍存在高校主导、企业辅助的赋权失衡特征。
招生选拔环节,“(企业只是)在形式上作为评审专家参与打分,不起决定意义”,长期象征性参与,导致其产业实践经验与行业洞察力难以转化为实质的人才选拔决策权。行业导师遴选上,高校“要求有博士学位,副高级职称以上”,这种刚性门槛要求,不仅将企业技术骨干、行业专家排除在卓越工程师师资队伍外,更从制度层面弱化了企业人才培养话语权。培养过程中,校企双方还因产权界定模糊产生行为冲突。面对非雇员身份的学生,企业常因缺乏明确产权保护制度而采取防御性合作策略。特别是部分拥有高端技术的龙头企业强调“技术信息是企业自主研发和进步的关键因素。由于学生并非企业员工,所以联合培养时会担心企业核心技术泄露”。这种防御性合作模式折射出产权保护制度缺位对企业育人参与的显性制约。此外,毕业生就业环节,由于企业“缺乏优先录用协议、服务期约定”等制度保障,导致“投入大量资源联合培养的学生,毕业后往往选择去待遇更高的单位”,表明企业在保留聘用培养人才层面也处于被动地位。
3. 激励机制不足:企业参与的经济补偿不足与激励政策供给不足。作为有限理性个体,企业参与人才培养的决策逻辑深嵌于“成本-收益”的理性权衡框架,其中激励机制是影响其行为选择的有效工具。然而,分析表明,现行激励机制在经济补偿与顶层激励政策方面存在双重缺陷,对深入推进产教融合造成系统性障碍。
其一,经济补偿机制缺位。在产教融合育人过程中,企业需要投入设备、行业导师津贴等显性成本,也面临技术外泄、人才流失等隐性成本。但是现行财政补贴、税收优惠等未能有效补偿企业资源损耗。部分企业指出“(政府)没有税收或者相关政策支持”“合作院校没有提供经济激励措施”“对行业导师的激励更多是非物质的”。
其二,顶层激励政策供给不足。政府在推动产教融合育人方面承载着引领作用。但现实政策体系建构层面,产教融合激励政策多停留于符号性倡导,尚未形成系统性、可操作性的法规体系和实施细则,存在激励性政策真空。这种顶层设计的不足,造成企业面临“政策红利感知模糊”与“政策保障难以落实”双重困境。在缺乏充分经济补偿和有效政策保障的情况下,企业为规避沉没成本而选择浅层参与育人策略。
4. 信息资源阻滞:校企信息传导不畅与资源共享不足。产教融合育人的关键在于构建畅通的信息资源流动机制。然而,分析结果显示,现实中校企之间的信息流动渠道不畅通,产教双方存在严重的资源流动不对称,造成人才培养质量与产业前沿需求严重脱节,直接降低了企业参与产教融合育人的意愿。
校企间信息资源的制度性阻滞,在微观层面表现为双元教师信息交流不畅。学术导师与行业导师之间缺乏沟通,合作动机不强,导致二者作为跨越边界者的协调功能难以发挥,削弱多元主体协同育人效能。在组织层面表现为资源共享不足。企业通过参与育人向高校输送不同形式的专业技术资源,但高校“却未能通过成果转化反哺企业”,对推动企业技术研发的支持不足。校企双方资源流动失衡,导致企业将自身转换为产教融合育人的边缘参与者,也导致校企合作趋向短期化,产教融合育人易表现为“一个研究项目结束,校企之间的实质性合作也随之结束”。
(三)制约因素对产教融合育人深度的冷却效应:基于定量的验证
如表3所示,有序Logistic回归表明,教研产出滞后、制度赋权失衡、激励机制不足和信息资源阻滞均对产教融合育人深度产生显著冷却效应。具体而言,在控制其他条件下,上述制约因素每加剧一个单位,企业深度参与产教融合育人的概率将分别降低39.6%(计算方法1-EXP(β))、17.6%、30.5%和20.5%。其中,教研产出滞后的冷却效应最大。

四、结论与讨论
本研究采用AI大语言模型的混合研究方法,探讨企业参与产教融合育人的现状及制约因素。主要结论如下。
(一)产教融合育人存在“产冷教热”“合而不深”的结构性矛盾,校企协作偏于表层化
分析显示,仅有16.0%的企业与高校达成深度合作。甚至,8.8%的企业与高校既未开展合作项目、未共建技术创新平台,也没有获得成果专利,亟待深化产教融合育人。这种“产冷教热”“合而不深”的结构性矛盾,在一定程度根源于校企间社会文化差异。跨越边界理论指出,不同组织场域的价值取向、实践规范等具有不可通约性,一旦校企在试图协商和理解彼此的行动策略时缺乏有效载体,就可能形成组织隔阂,阻碍双方深度合作。现实情境中,由于校企协同育人平台、联合培养制度等边界载体缺位、行业导师与学术导师等跨越边界者功能弱化,加剧了产教间“合而不深”“产冷教热”的矛盾。
(二)教研产出滞后、制度赋权失衡、激励机制不足、信息资源阻滞构成企业深度参与产教融合育人的四大制约因素
1. 高校人才培养实践性及科研成果创新性存在系统性滞后,难以精准回应产业前沿发展需求,削弱了企业参与产教融合育人的动力。具体而言,高校课程教学内容更新滞后、专业实践环节薄弱,致使其培养人才的能力难以胜任企业需求。不仅如此,相较企业研发速度,高校科研成果领先优势逐渐消减,降低了企业对合作预期收益的信心。究其根源,高校评价体系无论是毕业生考核,还是教师人事考核,均过于倚重学术发表,未能形成与企业实践导向相适应的评价体系,抑制了企业参与育人的内在动力。
2. 制度赋权失衡导致校企之间委托代理失灵。具体而言,尽管高校与企业共同承担育人责任,但企业在招生选拔、知识成果归属等关键环节的权利相对不足,存在明显权益分配不对称。尽管政府在宏观政策层面高度强调企业参与产教融合育人的主体责任,但在实践层面,企业权益保护制度的缺失严重制约了企业育人的积极性。值得关注的是,由于目前知识产权方面尚缺乏明确的成果归属机制,导致校企双方因知识产权归属模糊、利益分配不清而合作迟滞。
3. 由于激励机制不足,企业缺乏长期育人投入的内驱动力。尽管激励机制被广泛认可为影响组织内部行为的有效工具,且政府也出台一系列激励政策,但由于税收优惠力度小、财政补贴申请流程繁琐、政策细则落地难等因素,企业产生成本焦虑而难以深度合作。另外,资源基础理论揭示,资源的难以移动性、高移动成本、难以模仿性制约组织间合作效率与灵活性,即资源黏性将增加企业资源投入风险、提高交易成本、限制资源配置灵活性,显著制约其深度参与育人的主动持续性。
4. 校企间信息资源流动的阻滞,弱化了企业长期协同育人的合作意愿。跨越边界理论认为,不同组织需通过跨越边界者克服边界壁垒,以实现组织间互动的连续性。学术导师与行业导师作为关键跨越边界者,本应通过高频交流弥合理论与实践的鸿沟,协同推进人才培养。然而,我国高校双导师间缺乏常态化沟通交流机制。校外专业实践中学术导师缺位、课程教学环节中行业导师缺席,导致跨越边界者在促进校企间信息流动的功能弱化。不仅如此,校企在人才培养需求、科研成果转化以及技术开发进展方面存在严重的资源流动失衡,高校的优势资源难以有效转化为企业技术研发的实际所需。为规避因信息交流不畅和资源流动失衡而带来的不确定性风险,企业更倾向于减少长期育人投入。
(三)四大制约因素对产教融合育人深度形成显著冷却效应
分析显示,教研产出滞后、制度赋权失衡、激励机制不足、信息资源阻滞均显著降低产教融合育人深度,尤其高校在人才培养和科研成果的滞后性对于产教融合育人深度的削弱程度达到39.6%。该发现印证了资源基础理论的核心观点,当高校提供的人才资源和科研资源在前沿性和创新性方面无法满足企业战略需求时,即高校资源不具备价值性、不可替代性等特质时,企业育人动机会受到明显削弱。在校企双方存在价值目标分歧、利益分配模糊、激励机制不足等多重压力时,企业合作意愿与行动力度将进一步削弱。
五、政策启示及研究局限
1. 打破人才评价体系桎梏,推动教研革新对接产业需求。改革高校考核评价体系,突出成果转化与企业服务等指标,建立与企业实践定位共通的评价标准;设立由行业领军企业参与的课程委员会,强化教学内容的前沿性和实践性;拓展校企共建实训平台与实习基地,丰富专业实践资源;推动高校科研与产业前沿紧密结合,重塑高校在技术创新中的先导地位,增强企业协同育人信心。
2. 明晰校企育人权责边界,增加企业参与的内生动力。优化法规制度设计,明确校企协同育人的权责分配,强化企业在招生选拔、导师遴选及人才管理等环节的主体权;建立清晰的知识产权归属与利益分配机制,出台操作性强的知识产权保护政策,确保企业育人投入能够获得合理回报;加强校企协同治理的制度规范化建设,促进政策细则落地实施,增强企业持续参与的内生动力。
3. 构建多元立体激励机制,强化企业参与育人的积极性。加大财税优惠力度,简化财政补贴申请程序,确保政策落地便捷有效;建立校企联合风险分担机制,通过专项基金、风险补偿或成本分摊机制,缓解企业资源投入的成本焦虑与风险顾虑;强化政府激励保障,推动企业资源投入和配置灵活化,降低资源黏性对企业参与育人的制约效应。
4. 搭建校企信息交流平台,激发产教融合活力。构建常态化的校企沟通平台,通过联合培养制度设计,确保双方紧密协作;设立跨界协同激励机制,鼓励高校教师参与企业实践、行业导师参与高校教学,将成效纳入职称评审与绩效考核;建立信息共享平台,及时发布人才培养、技术成果转化进展等,降低信息不对称风险,促进企业深度参与协同育人。
诚然本研究尚存局限:其一,研究素材有待丰富,未来需采集更为丰富的素材强化分析的深度;其二,推动数智化赋能教育研究,推动AI大语言模型等技术突破探索运用阶段,不断深化发展;其三,研究对象有待拓展,未来需拓展对不同学科产教融合育人深层机理的解读。
【鲍威,厦门大学高等教育发展研究中心主任、教育研究院教授,福建厦门 361005;北京大学教育经济研究所兼职研究员,北京 100871;孙晓哲,厦门大学高等教育发展研究中心科研助理,福建厦门 361005;吴嘉琦,通讯作者,中国农业大学高等教育研究中心助理研究员,北京 100083】